電磁比例弁アンプ

電磁比例弁アンプ
KPA2 series
電磁比例弁(流量制御弁)で流量を制御する場合、電流値に比例してバルブ(弁)の開き具合(流量)を制御します。
この電磁比例弁用アンプは、制御装置からの指令信号(電圧)に応じて、電磁比例弁のソレノイドに制御電流を供給します。
片ソレノイドと両ソレノイドに対応できます。
標準価格:67,000円(税別)
価格は数量や条件などでご相談に応じます。
主な仕様
| 対象バルブ |
流量制御弁 |
|
供給電圧範囲
型式 |
9~18VDC
18~32VDC
36~72VDC |
KPA2-12 (12V比例弁用)
KPA2-24 (24V比例弁用)
KPA2-48 (48V比例弁用) |
| 制御電流範囲 |
0~2.5A |
使用条件により制限あり |
指令信号
電圧指令 |
0~±10V |
入力インピーダンス
約100kΩ |
ディザー信号
周波数調整範囲
レベル調整範囲 |
約30~200Hz
0~300mA |
PWM変調 |
| 外形寸法 |
25W×130H×143D |
突起物含まず |
| 質量 |
0.45kg |
|
電流指令などご相談に応じます。
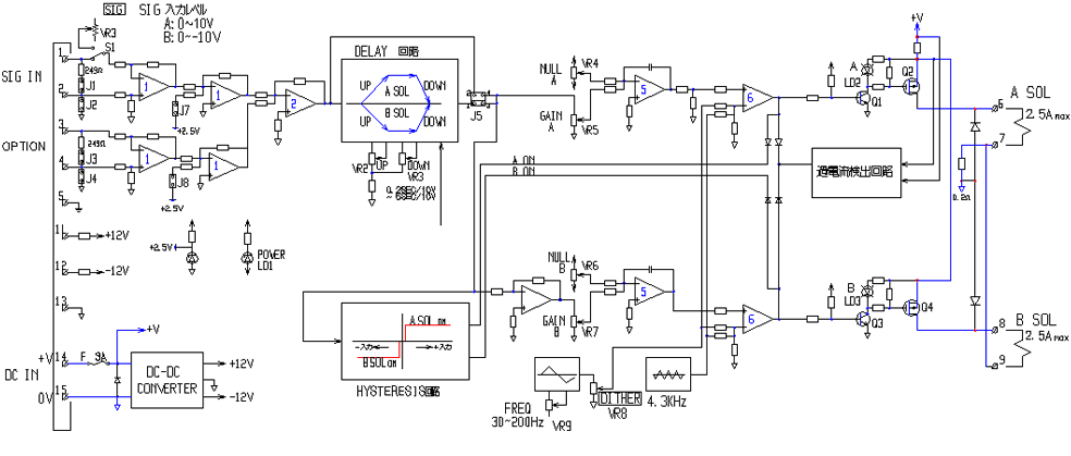
ブロック図

パネル面説明

- ① SIG切替スイッチ
- 右(EXT)に倒すと外部指令入力モード、左(INT)に倒すと擬似指令モードになります。
- ② INTボリューム
- 擬似指令モードの出力設定ボリューム。中立で指令ゼロ。
中立から右回しで0~+10V、中立から左回しで0~-10V。
内部ジャンパで、片ソレノイド用に左いっぱいを0V、右いっぱいを10Vにすることもできます。
- ③Aソレノイド用LED(アカ)
- Aソレノイド側に電流が流れている時に点灯します。
- ④ A-NULLトリマ
- バルブのAソレノイド側の不感帯をキャンセルするため出力電流のオフセットを調整する1回転のトリマ。
調整範囲:0~500mA以上
- ⑤ A-GAINトリマ
- バルブのAソレノイド側の出力電流感度を調整する1回転のトリマ。
調整範囲:0mA/V~300mA/V
但し、出力最大電流はバルブの抵抗と電源電圧で決まります。
- ⑥ Bソレノイド用LED(アカ)
- Bソレノイド側に電流が流れている時に点灯します。
- ⑦ B-NULLトリマ
- バルブのBソレノイド側の不感帯をキャンセルするため出力電流のオフセットを調整する1回転のトリマ。
調整範囲:0~500mA以上
- ⑧ B-GAINトリマ
- バルブのBソレノイド側の出力電流感度を調整する1回転のトリマ。
調整範囲:0mA/V~300mA/V
但し、出力最大電流はバルブの抵抗と電源電圧で決まります。
- ⑨ スローアップ調整トリマ
- 指令信号入力に対してアクチュエータの立ち上がり動作を制限することでショックレス動作を行なうためのディレー回路用時間調整トリマです。
調整範囲:0.2sec/10V~5sec/10V
AおよびBソレノイド共に同じ動作時間となります。
- ⑩ スローダウン調整トリマ
- 指令信号入力に対してアクチュエータの立ち下がり動作を制限することでショックレス動作を行なうためのディレー回路用時間調整トリマです。
調整範囲:0.2sec/10V~5sec/10V
AおよびBソレノイド共に同じ動作時間となります。
- ⑪ POWER表示LED(オレンジ)
- 電源がONの時、点灯します。
下部端子面説明
- ⑫ 端子台
- 左図から端子番号1~15と並びます。

注1:差動入力の時、端子1(差動+)と端子2(差動-)共に約100kΩのインピーダンスになります。
注2:4~20mA定電流入力の時、入力インピーダンスは約250Ωになります。
注3:シングルエンド型の時、端子2はCOM(0V)となります。
| 端子番号/色 |
信号説明 |
| 1(ベージュ) |
指令信号 0~±10V 入力インピーダンス約100kΩ ※1、2 |
| 2(ベージュ) |
COM ※1、3 |
| 3(ベージュ) |
FB信号 0~±10V 入力インピーダンス約100kΩ |
| 4(ベージュ) |
COM |
| 5(ミドリ) |
GND ケースアース |
| 6(アオ) |
A-SOL +出力 2.5A以下 |
| 7(アオ) |
A-SOL -出力 |
| 8(アオ) |
B-SOL +出力 2.5A以下 |
| 9(アオ) |
B-SOL -出力 |
| 10(ミドリ) |
GND ケースアース |
| 11(ベージュ) |
+12V 出力 |
| 12(ベージュ) |
-12V 出力 |
| 13(ベージュ) |
COM |
| 14(アカ) |
電源入力 + |
| 15(クロ) |
電源入力 - |
- ⑬ ディザ周波数調整トリマ
- バルブ出力電流に加えるディザ信号の周波数を次の範囲で調整できます。
調整範囲:約30Hz~200Hz
- ⑭ ディザレベル調整トリマ
- バルブ出力電流に加えるディザ信号の電流を次の範囲で調整できます。
調整範囲:0~300mA相当以上
ただし、スイッチング定電流方式のため、出力がディザ周波数でPWM変調された状態となります。
結線方法

- KPA2の選定および供給電圧は使用したい電磁比例弁バルブの電圧で選択して下さい。
電源との電線は、Φ0.8(0.5mm2)以上をお使い下さい。
必要な電源容量は、電磁比例弁で動作するVA+0.5VA以上を目安として下さい。
KPA2の端子14番にDCプラス側を15番にマイナス側を正しく接続して下さい。
逆向きに接続すると機器を破損する恐れがあります。

- 指令信号は、片ソレノイドバルブの場合、0~+10VでA-SOLが出力します。
両ソレノイドバルブの場合、0~+10VでA-SOLが、0~-10VでB-SOLが出力します。
いずれも指令電圧±0.15V以上で動作領域となります。
(指令電圧±0.15Vの範囲は不感帯領域となります。オプションで変更可能です)
信号線はΦ0.6(0.3mm2)以上をお使いください。シールド線を推奨します。

- 電磁比例弁への電線は、Φ0.8(0.5mm2)以上をお使い下さい。
指令信号、0~+10Vに対してA-SOL出力からバルブに電流が出力されます。
結線が正しいことを必ず確認してから通電してください。
バルブによってはSOL+とSOL-の結線間違いでバルブが破損する場合があります。
SOL+またはSOL-とGNDの結線間違いはバルブがいきなり全開となり、機器の破損や怪我をする危険があります。

- 電磁比例弁への電線は、Φ0.8(0.5mm2)以上をお使い下さい。
指令信号、0~+10Vに対してA-SOL出力からバルブに電流が出力されます。
指令信号、0~-10Vに対してB-SOL出力からバルブに電流が出力されます。
結線が正しいことを必ず確認してから通電してください。
バルブによってはSOL+とSOL-の結線間違いでバルブが破損する場合があります。
SOL+またはSOL-とGNDの結線間違いはバルブがいきなり全開となり、機器損傷や思わぬ動作を伴う場合があります。